市国资委党委第八轮交叉巡察动员部署会召开
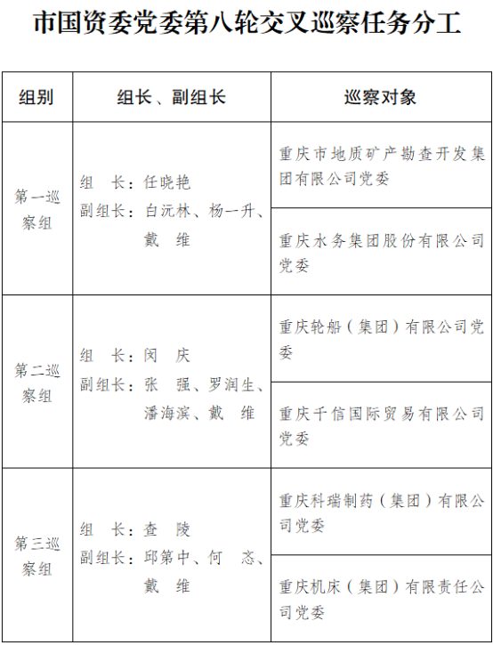
4月13日,六届市委任期内市国资委党委第八轮交叉巡察动员部署会召开。委领导李星强主持会议并作动员部署讲话,廖志高传达市委书记袁家军在听取六届市委第七轮巡视情况汇报时的讲话精神,宣布六届市委任期内市国资委党委第八轮交叉巡察组长、副组长授权任职及任务分工决定。
会议要求,要深入学习贯彻习近平总书记重要讲话精神,深刻领悟习近平总书记关于树立和践行正确政绩观的重要论述,认真落实党的二十届四中全会和二十届中央纪委五次全会精神,按照市委要求,以推动中央巡视整改为契机,准确把握巡察工作政治方向,以实际行动坚定拥护“两个确立”、坚决做到“两个维护”,以扎实举措推动巡察工作高质量发展,为国资国企“十五五”开好局起好步提供坚强保障。
会议强调,要聚焦监督重点,了解学习贯彻习近平新时代中国特色社会主义思想和党的二十大精神、着力推动高质量发展、深化国企改革等七个方面情况,精准有效开展政治监督。要加强组织领导,以高度的政治责任感和使命感,高标准高质量完成本轮巡察任务,为推动国企高质量发展、奋力谱写中国式现代化重庆篇章作出新的更大贡献。
经市委巡视工作领导小组授权,市国资委党委第八轮交叉巡察组建3个巡察组和3个选人用人专项检查组,对5户市属重点国企子企业和1户市国资委监管企业党委开展巡察和选人用人专项检查。
市国资委党委巡察工作领导小组成员,6户被巡察企业党组织主要负责人,开展巡察工作的市属重点国企分管领导,市国资委党委3个巡察组全体成员,委机关各处室负责人参加会议。

国务院部门网站
地方政府网站
市政府部门网站
区(县)政府网站
市属重点国有企业网站
版权所有:重庆市国有资产监督管理委员会 主办:重庆市国有资产监督管理委员会
联系电话:023-67678000 联系地址:重庆市两江新区黄山大道198号
网站标识码:5000000073
ICP备案:渝ICP备06010109号-3
国际联网备案:渝公网安备 50019002501599号
重庆市国资委 微信公众号
